9月11日消息,近期夸克推出了针对学生群体的福利活动,中国大陆学生通过学信网认证可免费领取3个月会员。
但部分留学生因为一些原因无法领取,导致这部分用户在社交平台发帖喊话,同时还在应用商店打低分。
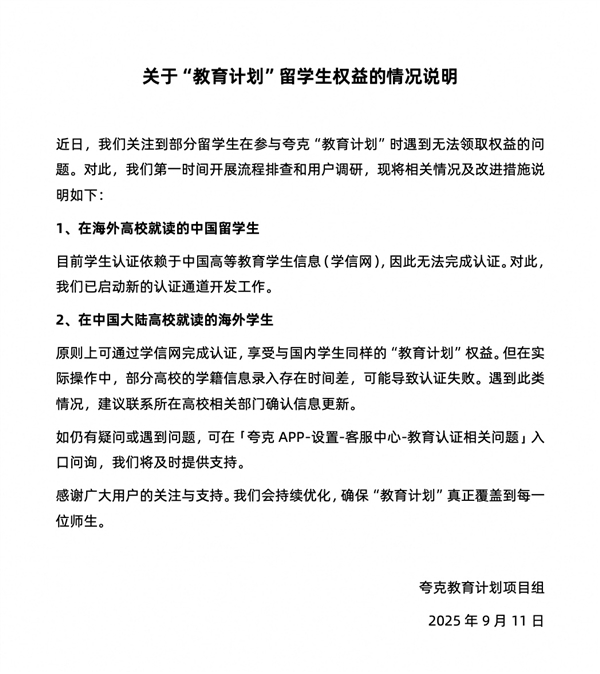
今日,夸克对此事正式做出回应:已关注到相关问题,并第一时间开展流程排查和用户调研。
相关情况和改进措施说明如下:
1、在海外高校就读的中国留学生
目前学生认证依赖于中国高等教育学生信息(学信网)因此无法完成认证,已对此启动新的认证通道开发工作。
2、在中国大陆高校就读的海外学生
原则上可通过学信网完成认证,享受与国内学生同样的“教育计划”权益。
但在实际操作中,部分高校的学籍信息录入存在时间差,可能导致认证失败。遇到此类情况,建议联系所在高校相关部门确认信息更新。
如仍有疑问或遇到问题,可在「夸克APP-设置-客服中心-教育认证相关问题」入口问询,夸克将及时提供支持。
夸克还表示会持续优化,确保“教育计划”真正覆盖到每一位师生。
本文转载于快科技,文中观点仅代表作者个人看法,本站只做信息存储
阅读前请先查看【免责声明】本文来自网络或用户投稿,本站仅供信息存储,若本文侵犯了原著者的合法权益,可联系我们进行处理。 转载请注明出处:https://www.chinafoods.net/article/1379.html



