11月26日消息,日前,日企大厂佳能(中山)办公设备有限公司的一则公告在网上曝光,内容显示公司将停止生产经营并正式关闭。
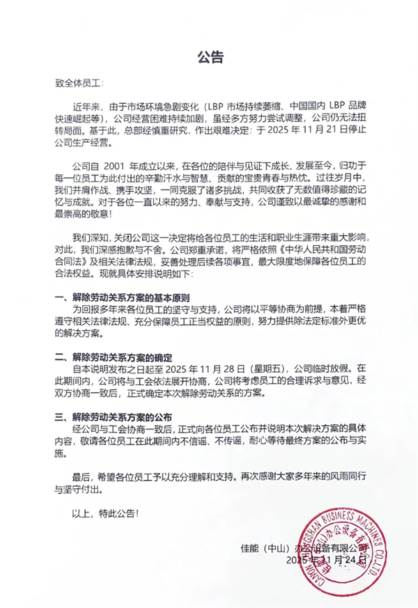
根据公告,由于市场环境急剧变化(LBP市场持续萎缩、中国国内LBP品牌快速崛起等),公司经营困难持续加剧,虽经多方努力尝试调整,公司仍无法扭转局面,总部经慎重研究,作出停止公司生产经营的艰难决定。
官方表示,深知关闭公司将给各位员工的生活和职业生涯带来重大影响,对此,公司深感抱歉与不舍。
佳能中山承诺,将严格依照《中华人民共和国劳动合同法》及相关法律法规,妥善处理后续各项事宜,最大限度地保障各位员工的合法权益。
官方还提到,将努力提供除法定标准外更优的解决方案。
资料显示,佳能(中山)办公设备有限公司成立于2001年,是日本佳能株式会社在广东省中山市设立的外商独资企业,该公司位于中山市火炬开发区,主要以生产彩色、黑白激光打印机为主,产品出口全球多地。
据媒体报道,在发展巅峰时,曾是全球最大的黑白激光打印机生产基地,占全球产量的50%。
本文转载于快科技,文中观点仅代表作者个人看法,本站只做信息存储
阅读前请先查看【免责声明】本文来自网络或用户投稿,本站仅供信息存储,若本文侵犯了原著者的合法权益,可联系我们进行处理。 转载请注明出处:https://www.chinafoods.net/article/4750.html



