有一种病,不仅长在体表,肉眼可见,还会对生活造成极大的困扰。
这个病,是特应性皮炎。
特应性皮炎(Atopic Dermatitis, AD),在国外也常称特应性湿疹,是一种常见的、慢性的、复发性的炎症性皮肤病,以剧烈瘙痒和湿疹样皮疹为特征。
它不仅仅是一种“皮肤病”,其影响深远,贯穿患者生活的方方面面。本文将依据权威的医学资料,带你全面、深入地认识这一复杂的疾病。
特应性皮炎,疾病负担最重的皮肤问题
在我国,特应性皮炎处于非致命性皮肤病负担中的首位。因为特应性皮炎的疾病负担是多维度的,涵盖了临床、人文和经济等多个层面:
·特应性皮炎的核心症状是剧烈瘙痒,瘙痒容易影响睡眠,导致多种睡眠障碍,进而会引发日间疲劳、注意力不集中、学习能力下降和认知功能障碍。
·特应性皮炎与多种心理问题显著相关,包括抑郁、焦虑和自杀意念。
·特应性皮炎可以同时影响患者及其家庭成员的生活质量,包括社交、精神和情感受损。
·此外,特应性皮炎有沉重的经济负担。一项国际研究指出,轻度、中度和重度特应性皮炎患者每周分别损失 2.4 小时、9.6 小时和 19.0 小时的工作时间。
难以“根治”的皮肤顽疾
特应性皮炎不是普通的过敏,它的发病机制非常复杂。
从机制上来说,特应性皮炎主要涉及皮肤屏障受损、免疫系统失调、皮肤微生物组失衡和炎症这4个核心环节。其中,皮肤屏障受损是特应性皮炎发病的核心环节。
目前,特应性皮炎尚无法根治。它的定义就是一种慢性、复发性的皮肤病。整个疾病过程会经历症状加重的“发作期”,不过也可能会存在症状减轻或消失的“缓解期”。
也就是说,特应性皮炎的病程并非一成不变,而是动态变化的。大多数重度的患者即使皮肤看起来正常,也可能存在亚临床(肉眼不可见的)炎症,这是疾病易复发的原因之一。
另外还要注意的是,患有特应性皮炎会增加罹患其他过敏性疾病的风险,导致“特应性进程”。
典型的特应性进程始于婴儿期的特应性皮炎,随后可能出现食物过敏、儿童期哮喘、过敏性鼻炎等。好在,这不是一定会发生的,一项研究发现,大约 10.5%的儿童会遵循了这一经典模式。
特应性皮炎的病因
如果用一句话解释特应性皮炎的病因,就是遗传和环境因素复杂的相互作用。
其中,遗传在特应性皮炎发病中起着关键作用。如果父母一方或双方患有特应性疾病(包括其他相关疾病,比如过敏性鼻炎),那么子女患特应性皮炎的风险就会显著增加。
环境因素方面,不良的影响有很多。比如空气污染、气候变化、西式饮食模式、工业化发展等多种环境因素也参与其中。
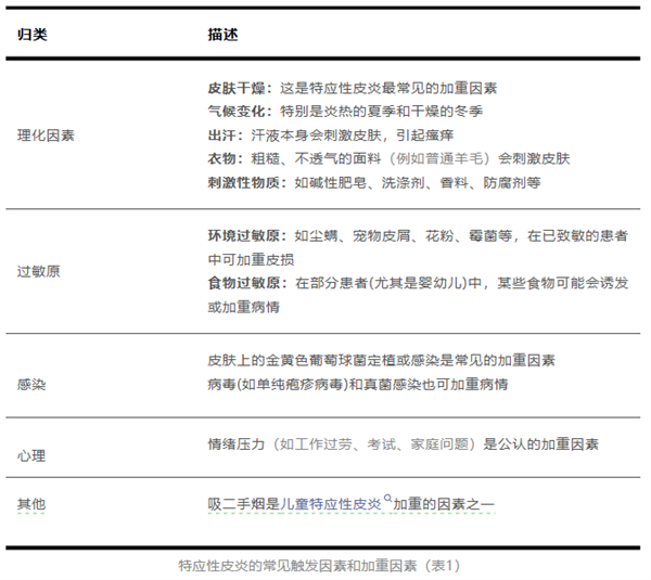
很多特应性皮炎患者饱受复发的困扰,一大部分原因是他们生活中有大量的疾病触发因素和加重因素。如下表。(不过,具体影响要因人而异。)
特应性皮炎的真实面目
要判断是不是特应性皮炎,需要一定的专业评估,因为它的临床表现多样,并且随年龄变化而呈现不同特征。
首先,特应性皮炎的核心且标志性症状是瘙痒。
其次,皮肤病变方面,有急性、亚急性和慢性之分:
· 急性期:表现为红斑基础上的颗粒(丘疹)、水疱,伴有渗水、糜烂和结痂。
·亚急性期:红斑、颗粒和皮屑。
·慢性期:由于长期搔抓,皮肤变得粗糙、肥厚,皮纹加深,像皮革一样,并可能有色沉。
此外,特应性皮炎还可能有其他的特征性皮肤问题,比如:
· 皮肤干燥:整体皮肤比较干燥,摸起来不光滑,秋冬季节可能更加明显。
·眶下皱褶(Dennie-Morgan 线):眼睛下面的眼皮有多个褶痕,看起来像眼袋,让人觉得没有精神。
·掌纹增多:顾名思义,是手掌心的纹理增粗。
·白色糠疹:主要是额面部有很多圆形、椭圆形的白斑,让面部肤色显得不均匀,表面还可能有细小的皮屑(即糠疹)。
·毛周角化症:俗称鸡皮肤,主要是毛囊性的小颗粒,可以长在脸颊侧面、上臂、前臂、大腿、小腿等部位。
·鱼鳞病:主要是双侧小腿前方的皮屑,大片大片,像鱼鳞一样,气候干燥的时候愈发明显。
·毛周隆起:躯干或者四肢大量成片的小颗粒,从毛囊长出来的,呈肤色外观。
另外,特应性皮炎的表现和年龄也高度相关。下表总结了它的年龄分布特点。
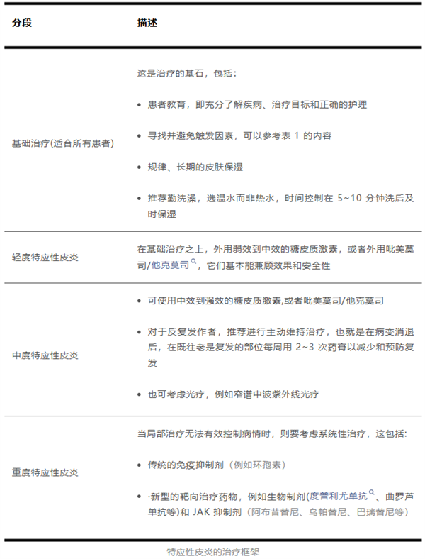
治疗特应性皮炎,不是束手无策
虽然特应性皮炎无法人为“根治”,但这并不意味着无法控制。其实,许多患者的病情都可以得到良好的管理,甚至经历长期的无症状缓解期。不过前提是要规范、科学、合理地治疗。
对于特应性皮炎,治疗的目标是控制症状、预防复发,并最大限度地减少疾病对生活的影响,而不是追求彻底的“根除”。
而最重要的治疗理念,则是个体化的阶梯式治疗方案,也就是根据疾病的严重程度、患者年龄、病变部位和生活质量受影响程度等维度来综合制定个体化的治疗方案。
下面表格简要地描述了治疗的框架。
美国过敏、哮喘与免疫学会/美国过敏、哮喘与免疫学院联合工作组实践参数委员会(AAAAI/ACAAI JTFPP)发布的《2023年的特应性皮炎管理指南》也有相关内容:
不过,略有遗憾的是,现实治疗中还是会面临诸多挑战:
比如,不少人有激素恐惧症,对外用糖皮质激素抱有不合理的恐惧,这会导致用药不够充分,治疗效果不佳,让病情迁延。
再比如,治疗上忽略了用药以外的细节,日常保湿不到位,没有规避常见诱发和加重因素,尤其是热刺激、出汗刺激、频繁抓挠、皮肤干燥等因素。
甚至,有的人朝错误的方向努力,比如过于关注食物的影响,一味地、盲目地忌口(海鲜、牛羊肉等)。对多数的患者而言,并不需要常规忌口,因为二者关系不大,忌口没有帮助。
好消息是,医学界、科学界都很关注特应性皮炎,也在持续不断地研究它的治疗方法,特应性皮炎还有非常光明的治疗前景。
未来,治疗也会更加个体化。愿所有特应性皮炎患者,都能有好的皮肤,好的睡眠,以及好的生活。
参考文献
[1] Langan SM, Irvine AD, Weidinger S. Atopic dermatitis. Lancet. 2020;396(10247):345-360.
[2] Kulthanan K, Tuchinda P, Nitiyarom R, et al. Clinical practice guidelines for the diagnosis and management of atopic dermatitis. Asian Pac J Allergy Immunol. 2021;39(3):145-155.
[3] Werfel T, Heratizadeh A, Aberer W, et al. S3 guideline Atopic dermatitis: Part 2 - Systemic treatment. J Dtsch Dermatol Ges. 2024;22(2):307-320.
[4] Werfel T, Heratizadeh A, Aberer W, et al. S3 Guideline Atopic dermatitis: Part 1 - General aspects, topical and non-drug therapies, special patient groups. J Dtsch Dermatol Ges. 2024;22(1):137-153.
[5] Saeki H, Ohya Y, Arakawa H, et al. Executive summary: Japanese guidelines for atopic dermatitis (ADGL) 2024. Allergol Int. 2025;74(2):210-221.
[6] Saeki H, Ohya Y, Arakawa H, et al. English version of clinical practice guidelines for the management of atopic dermatitis 2024. J Dermatol. 2025;52(2):e70-e142.
[7] Saeki H, Akiyama M, Abe M, et al. English version of Japanese guidance for biologics in treating atopic dermatitis. J Dermatol. 2023;50(10):e311-e322.
[8] Saeki H, Akiyama M, Abe M, et al. English version of Japanese guidance for the use of oral Janus kinase (JAK) inhibitors in the treatments of atopic dermatitis. J Dermatol. 2023;50(1):e1-e19.
[9] Murota H, Koike Y, Morisaki H, et al. Exacerbating factors and disease burden in patients with atopic dermatitis. Allergol Int. 2022;71(1):25-30.
[10] Fasseeh AN, Elezbawy B, Korra N, et al. Burden of Atopic Dermatitis in Adults and Adolescents: a Systematic Literature Review. Dermatol Ther (Heidelb). 2022;12(12):2653-2668.
[11] Hadi HA, Tarmizi AI, Khalid KA, et al. The Epidemiology and Global Burden of Atopic Dermatitis: A Narrative Review. Life (Basel). 2021;11(9):936.
[12] Gu C, Yao X, Li W. Burden of Disease; the Current Status of the Diagnosis and Management of Atopic Dermatitis in China. J Clin Med. 2023;12(16):5370.
[13] Chovatiya R, Silverberg JI. Evaluating the Longitudinal Course of Atopic Dermatitis: Implications for Clinical Practice. Am J Clin Dermatol. 2022;23(4):459-468.
[14] Talamonti M, Galluzzo M, Silvaggio D, et al. Quality of Life and Psychological Impact in Patients with Atopic Dermatitis. J Clin Med. 2021;10(6):1298.
[15] Courtney A, Su JC. The Psychology of Atopic Dermatitis. J Clin Med. 2024;13(6):1602.
[16] L?nndahl L, Abdelhadi S, Holst M, et al. Psychological Stress and Atopic Dermatitis: A Focus Group Study. Ann Dermatol. 2023;35(5):342-347.
[17] De Benedetto A, Boguniewicz M, Ong PY, et al. Atopic Dermatitis (Eczema) Guidelines 2023: Highlights. J Allergy Clin Immunol Pract. 2024;12(11):2955-2965.
[18] Abuabara K, Langan SM. Atopic dermatitis across the life course. Br J Dermatol. 2023;188(6):709-717.
[19] Wheeler KE, Chu DK, Schneider L. Updated Guidelines for Atopic Dermatitis-AAAAI/ACAAI Joint Task Force. JAMA Pediatr. 2024;178(10):961-962.
[20] Mandlik DS, Mandlik SK. Atopic dermatitis: new insight into the etiology, pathogenesis, diagnosis and novel treatment strategies. ImmunopharmacolImmunotoxicol. 2021;43(2):105-125.
[21] Hill DA, Spergel JM. The atopic march: Critical evidence and clinical relevance. Ann Allergy Asthma Immunol. 2018;120(2):131-137.
策划制作
本文为科普中国·创作培育计划扶持作品
出品丨中国科协科普部
监制丨中国科学技术出版社有限公司、北京中科星河文化传媒有限公司
作者丨唐教清 皮肤科主治医师、医学博士、中国科普作家协会会员
审核丨徐敏 天津医科大学代谢病医院(天津医科大学朱宪彝纪念医院)皮肤科副主任医师
策划丨张林林
责编丨甄曦
审校丨徐来、张林林
本文转载于快科技,文中观点仅代表作者个人看法,本站只做信息存储
阅读前请先查看【免责声明】本文来自网络或用户投稿,本站仅供信息存储,若本文侵犯了原著者的合法权益,可联系我们进行处理。 转载请注明出处:https://www.chinafoods.net/article/2895.html









